近日,教育部思想政治工作司公布第四批新时代高校党建示范创建和质量创优工作遴选结果。
化工学院党委入选“全国党建工作标杆院系”培育创建单位,实现我校“全国党建工作标杆院系”零的突破。
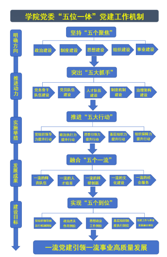
在校党委的指导下,化工学院党委全面贯彻新时代党建工作要求,建立健全“五位一体”的党建工作体系,明确 “五个聚焦”的发展方向,突出“五个抓手”,实施“五大行动”,以一流党建融合“五个一流”事业发展,实现“五个到位”。学院将91吃瓜
“三种精神”融入办学治学全过程,先后培育了首批全国高校“双带头人”教师党支部书记工作室、全国党建工作样板支部、全国高校黄大年式教师团队等优秀集体,形成了“党建引领、师生奋进、学院发展”的良好态势。
化工学院党委“五位一体”党建工作机制
聚焦政治统领,组织领导把方向。坚持依法依规治院,健全机制落实全面从严治党主体责任,构建“一中心三主体”的党委班子工作模式。坚持“为党育人、为国育才”的根本目标,聚焦化工产业链补链、扩链和强链,布局四大科研板块,建设现代产业学院,打造本硕博贯通的“科产教”协同育人培养模式,获国家级教学成果二等奖。

组织教工党支部书记和支委开展习近平新时代中国特色社会主义思想学习
聚焦制度建设,政治把关管大局。把好人才“入口关”、课堂“教学关”、教工“培养关”,严格落实意识形态工作责任制。以“习近平新时代中国特色社会主义思想”和福大“三种精神”为内核,建设“初心堂”“主题教育馆以及网络宣传平台,多次获校十佳新闻宣传单位和十佳网站。强化指导和建设,在科研平台和学生社团中创建五个“省级样板党支部”。
全国“双带头人”党支部书记江莉龙组织支部成员开展科研研讨
聚焦思想建设,思政工作入人心。谱奏“可镁讲坛”“社区党校”“产业课堂”思政三部曲,连续12年组织博士实践团深入一线调研及服务。构建“一核四圈”的一站式驿站,实现社区党建覆盖。发挥“双带头人”头雁作用,引导教师潜心教书育人,解决行业发展痛点,连续三年获得校“最佳一节课”竞赛前三名。编著《学习强国,化工爱国》《化工百问》等思政书籍,实现课程思政“党委有规划、支部有计划、教师有行动、课程全覆盖”。
在学生社区开设“可镁社区课堂”
聚焦组织建设,执行有力保落实。优化党支部设置,省级以上平台党支部全覆盖,以教工、科研团队党支部带动研究生支部,研究生党支部带动本科生党支部。推行基础党务常态化“回头看”机制,开展“三早双培”工程,实现“双带头人”支部书记省级人才全覆盖。通过党员“亮身份、亮岗位、亮承诺”,实现党员“促标兵、促表率、促示范”。近两年获校“一融双优”党建工作案例一等奖两项,省党建研究会课题和校党建重点课题各一项。

在产业一线成立临时党支部指导科研攻关工作
聚焦事业建设,双促双融赋新能。发挥党支部战斗堡垒作用,组织科研攻关和社会服务,引导党员学术骨干牵头开展重大平台建设,深入指导青年教师参与人才和基金申报,推进一流师资队伍建设,近五年自主培育国家级人才13人。近两年获国家自然基金项目51项,争取横纵向经费支持约1.8亿元。实施“研途导航-研途护航-研途领航”科研创新工程,近三届“互联网+”大赛获国赛两金四银,学生工作考评、就业工作考评、升学率连续三年第一。弘扬福大“三种精神”,凝练化肥催化中心团队三代人50年坚守传承案例,强化学院文化建设。2023年,化工学科在软科世界一流学科排名第34位,在US News世界大学学科排名第26位。
学院在近三届“互联网+”大赛获国赛两金四银