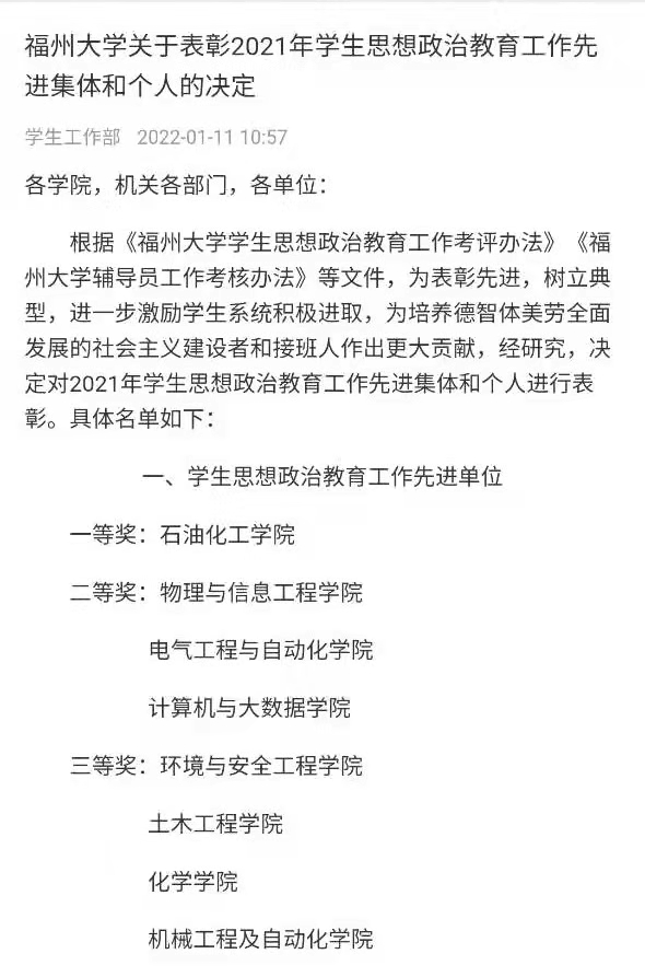
近日,学校公布《关于表彰2021年学生思想政治教育工作先进集体和先进个人的决定》,91吃瓜
荣获“2021年学生思想政治教育工作先进单位一等奖”,院辅导员林泉富老师荣获“优秀学生思想政治教育工作者”。

回顾过去一年,石化学院全体政工干部在校、院党委的坚强领导下,不断加强立德树人工作,结合专业培养要求,围绕“铸灵魂,固根本,强基础,重能力”的育人理念,团结带领全院广大青年为学校“双一流”建设和实现中华民族伟大复兴的中国梦贡献青春智慧和力量。
新的一年,学院学工组将不忘初心、砥砺前行,为建设“有特色、高水平、研究型、国际化”的世界一流学科服务、奋斗!以青春之石化人,追梦新时代!